【摘要 】
湖北,作为我国中部地区经济强省,是长江中游城市群的重要核心,也是实施促进中部地区崛起战略、全方位深化改革开放和推进新型城镇化的重点区域,在我国区域发展格局中占有重要地位。2018年11月,中共中央、国务院明确要求以武汉市为中心引领长江中游城市群发展,在国家“十四五”发展蓝图中,湖北是多个国家重大战略的重要交汇点和承载地。
2020年,作为新冠疫情阻击战的最前线和主战场,湖北经济发展在短期内受到严重冲击,各项经济指标和财政数据均有明显下滑,但是经历疫情大战大考的湖北,经济长期向好的基本面没有改变,多年积累的综合优势没有改变,在国家和区域发展中的重要地位没有改变。
全国各省份及主要城市的经济情况、财政情况和债务情况,分析地方政府投融资环境可以看出湖北地区的经济基本面持续向好,金融发展环境较为宽松,地方国企及平台公司债务风险较低,融资利率较低,银行信贷业务与投行业务发展空间较大。
湖北与部分省份综合情况对比

一、地区经济基础
湖北省GDP已超4万亿,紧随广东、江苏、山东、浙江、河南。增速上,除2020年外,过去10年湖北省GDP保持高增长,复合增长率超10%。1月24日湖北省十三届人大五次会议上,《政府工作报告》将2021地区生产总值目标定为增长10%以上,成为除海南省以外,增长预期最高的省份。
图 1:2019-2020 年全国各省 GDP 及增速(亿元,%)

数据来源:国家统计局,各市统计局,中信咨询
图 2:2011-2019 年湖北省 GDP 及增速(亿元,%)

数据来源:国家统计局,中信咨询
图 3:2020 年全国主要城市 GDP 及增速(亿元,%)

数据来源:国家统计局,中信咨询
湖北各市按GDP规模划形成三个梯队,4000亿以上的有武汉、襄阳和宜昌,其中武汉一家独大,GDP为排名第二的襄阳的两倍以上,尽管2020年受疫情影响,武汉市GDP成为唯一增速为负的城市,GDP总量仍排名第九,较2019年仅下降一个名次;2000-4000亿的第二梯队有荆州、黄冈、孝感、荆门;1000-2000亿的第三梯队有十堰、黄石、咸宁、恩施州、随州和鄂州。
图4:2020年湖北省各市州GDP及增速(亿元,%)

数据来源:统计公报等,中信咨询
湖北省第三产业比重超过第二产业,形成了三产领跑GDP的产业结构,但各市州发展还不均衡。黄冈、荆州、孝感、咸宁、随州第一产业比例在省内较高,产业基础比较薄弱,主要产业以农产品综合生产、药草、自然资源为主;襄阳、荆门、黄石、十堰第二产业比例较高,其中襄阳作为老工业基地,产业集聚在航空航天、汽车、高端机械装备领域,荆门是国内重要的能源基地,黄石是华中地区重要的原材料工业基地,十堰以南水北调工程蓄积地和商用车生产基地闻名;武汉、宜昌、恩施第三产业比例较高,恩施地处峡谷,宜昌水利资源较为丰富,拥有5座5A级和19座4A级旅游风景区。
图5:2019年湖北省各市州产业结构(%)

数据来源:2019年统计年鉴,中信咨询注:2019年天门数据未公布,取2018年统计年鉴数据
二、地区财政实力
(一)全国各省财政实力
一般公共预算收入规模方面,2020年,湖北省一般公共预算收入为2511.54亿元,同比下降25.9%,排名全国第14位,在全国中游水平。2019年,湖北省全省一般公共预算收入为3388.17亿元,排名第10位,位列全国上游水平。尽管受到新冠疫情的影响,湖北省财政整体水平保持平稳。
图6:2020年全国各省一般公共预算收入情况(亿元,%)

数据来源:WIND,各省财政预决算报告,中信咨询
政府性基金收入方面来,2020年湖北省政府性基金收入为3229.28亿元,较2019年的政府性基金收入3474.91亿元同比下降了7.1%。从政府性基金收入的排名来看,2020年湖北省位列全国第9位,2019年位列第7位,湖北省在政府性基金收入上排在全国上游水平。
图7:全国各省地方政府性基金收入情况(亿元,%)

数据来源:WIND,各省财政预决算报告,中信咨询注:因部分2019年数据缺失,
此部分样本省份中未包含西藏、贵州和宁夏。
一般公共预算收入质量方面,即税收收入占比来看,其中,2020年湖北省税收收入为1923.45亿元,非税收入为588.09亿元,税收收入占一般公共预算收入的比重为77%,按照税收收入比例的排名来看,2020年湖北在全国(本样本的29个省份)排名第7位,在全国上游水平。2019年,湖北省税收收入占一般公共预算收入的比重为75%,排名第9位。即使在受到新冠疫情影响的背景下,湖北省2020年税收收入占比提高,即一般公共预算收入质量提升。
图8:2020年和2019年全国各省一般公共预算收入中税收收入占比情况

数据来源:WIND,各省财政预决算报告,中信咨询注:因2020年部分数据缺失,
此部分样本未包含西藏、黑龙江、河南、海南
从财政自给率方面来看,2020年一般公共预算支出8439.04亿元,财政自给率(一般公共预算收入/一般公共支出)为0.3,比2019年财政自给率水平0.43略有下降。
图9:全国各省2020年和2019年财政自给率情况

数据来源:WIND,各省财政预决算报告,中信咨询
(二)全国主要城市财政实力
从一般公共预算收入规模看,2020年,武汉市一般公共预算收入为1230.29亿元,同比下降21.3%,一般公共预算收入在全国主要城市(本样本中的31个城市)中排在第13位,属于中上游水平。2019年,武汉市一般公共预算收入为1564.12亿元,排在全国主要城市中的第9位,属于全国上游水平。
图10:2020年全国主要城市一般公共预算收入情况(亿元,%)

数据来源:WIND,各市财政官网,中信咨询注:全国主要城市选取的是各省会城市、直辖市以及计划单列市,
其中因数据可得性原因,保留了31个城市。
从财政自给率方面来看,2020年武汉市一般公共预算支出2407.19亿元,财政自给率(一般公共预算收入/一般公共支出)为0.51,即使在受到新冠疫情的重大影响后依然位于全国中上游水平。如果看疫情前2019年的武汉市财政自给率水平0.70,属于全国较高水平。
图11:2020年和2019年各主要城市财政自给率情况

数据来源:WIND,各主要城市财政预决算报告,中信咨询
从一般公共预算收入质量方面,即税收收入占比来看,其中,2020年武汉市税收收入为1041.06亿元,税收收入占一般公共预算收入的比重为85%,这个比例在此样本中的全国主要城市中排在第四位。2019年,武汉市税收收入为1320.34亿元,税收收入占一般公共预算收入的比重为84%。武汉市的一般公共预算收入质量较高且保持稳定,且基本没有受到新冠疫情的影响。
图12:2020年和2019年全国主要城市税收收入情况

数据来源:WIND,各主要城市财政预决算报告,中信咨询
2020年武汉市政府性基金收入为1529.02亿元,同比下降了12.4%。在本样本中的全国主要城市中排名第七位,位列全国上游水平。
图13:2020年和2019年全国主要城市政府性基金收入情况(亿元,%)

数据来源:WIND,各主要城市财政预决算报告,中信咨询
(三)湖北省内主要地级市财政实力
从湖北省内来看,2020年武汉市的一般公共预算收入为1230.29亿元,占到全省一般公共预算收入的53.26%。2020年湖北省各地级市的一般预算收入均有同比下降,武汉市下降21.3%,鄂州市下降19.3%,是下降幅度最小的两个市。
图14:2020年湖北省各地级市一般公共预算收入情况(亿元,%)

数据来源:WIND,湖北省各地级市财政预决算报告,中信咨询
从一般公共预算收入质量方面,即税收收入占比来看,其中,2020年武汉市税收收入为1041.06亿元,税收收入占一般公共预算收入的比重为85%,是湖北省内各地级市中最高的。武汉市2020年地方政府性基金收入为1529.02,占据了湖北省政府性基金收入的绝大部分。从财政自给率来看,2020年武汉市财政自给率0.51,2019年财政自给率为0.70,两个年份中武汉市都是湖北省内各地级市中财政自给率最高的。
图15:湖北省各地级市相关财政情况

数据来源:WIND,湖北省各地级市财政预决算报告,中信咨询
三、地区债务水平
(一)全国各省债务水平
债务规模方面,本报告债务规模测算口径为:一般地方政府债务余额+专项债余额+城投债余额。2019年全国债务规模达到了294,565亿元,湖北省整体债务规模达到了12,007亿元,在全国范围内排第七,债务水平处于第二梯队的中游。债务结构方面,全国的三类债务占比较为均衡,一般债、专项债和城投债分别占债务总规模的38.5%、31.1%和30.3%。湖北省三类债务占比均衡,与全国债务结构水平相似。
图16:2019年全国各省债务余额情况(亿元)

数据来源:WIND,各省财政预决算报告,中信咨询
图17:2019年全国各省债务余额情况

数据来源:WIND,各省财政预决算报告,中信咨询
债务压力方面,本报告的债务负担率计算口径为:债务规模/GDP;债务率计算口径为:债务规模/公共预算收入。2019年湖北省债务负担率为28%,远低于全国平均水平34%,处于全国中下游水平,债务压力较小。2019年湖北省债务率为478%,高于全国的平均水平(347%),全国排名第6。湖北省作为华中地区、长江经济带上的重要省份,GDP规模维持在全国中上游的水平,因此整体债务负担较小。
图18:2019年全国各省债务水平

数据来源:WIND,各省财政预决算报告,中信咨询
(二)全国主要城市债务水平
债务规模方面,对比全国主要城市的债务情况,2020年武汉市整体债务规模达到了7,691亿元,超过其他主要城市的平均值4,978亿元,整体债务水平处于中游偏上的位置。湖北省一般政府债、专项债和城投债占债务规模的比例分别为20.8%、38.4%和40.8%,专项债和城投债比较高。
图19:2020年全国主要城市债务余额情况

数据来源:WIND,各省财政预决算报告。中信咨询注:此数据为重要城市对比,包含省级城市如北京、上海,
因此债务数据包含了省级数据。同时因数据可得性,去除了无公开数据的城市。
债务压力方面,对比全国主要城市,武汉市的债务率达到了625%,处于较高的水平,武汉市在债务水平和财政收入之间的比例存在一定的失衡,主要是因为受到2020年疫情的影响,武汉市公共财政收入相较2019年有较大幅度的下降。从债务负担率来看,武汉整体经济基础较好,经济体量大,其债务负担率相较债务率要低,处于中游位置。
图20:2020年全国主要城市债务水平情况

数据来源:WIND,各省财政预决算报告中信咨询注:因数据可得性,去除了无公开数据的城市
(三)湖北省内主要地级市债务水平
从湖北省内看,债务规模超过1000亿的城市仅武汉市与襄阳市,债务规模超过500亿的城市共有7个。武汉市整体债务规模高于其余地级市的债务余额总和。襄阳市债务规模在主要地级市中排第2,规模达到了1263亿,其中以城投债为主。随州市与鄂州市债务规模最低,分别为258亿和228亿。
图21:2020年湖北省内各主要地级市债务余额情况

数据来源:WIND,各省财政预决算报告,中信咨询注:孝感与十堰无公开的债务数据
债务率方面,湖北省内各主要地级市的债务率整体较高,均高于全国主要城市的平均值365%。而超过600%的地级市达到了9个,其中襄阳债务率达到了789%,位居省内第一。债务负担率方面,武汉和黄石在省内各地级市中债务负担率最高,达到了49%与41%。襄阳最低,债务负担率为27%,虽然襄阳债务率在省内最高,但城市整体经济的发展较好。
图22:2020年湖北省内各主要地级市债务水平情况

数据来源:WIND,各省财政预决算报告,中信咨询注:孝感与十堰无公开的债务数据
从各地级市城投债到期偿还方面看,武汉、孝感、黄石、荆门和随州几市,当前城投债余额中的50%需要在3年内偿还,短期内的偿债压力较大,而孝感有超过30%的城投债余需要在1年内偿还。黄冈、恩施州和十堰城投债偿还压力较低。
图23:2020年湖北省内各主要地级市城投债偿还压力情况(%)

数据来源:WIND,各省财政预决算报告,中信咨询
图24:年湖北省内各主要地级市城投债偿还压力情况

数据来源:WIND,各省财政预决算报告,中信咨询
四、地方国企概况
(一)湖北省地方国企概况
根据WIND口径[1],截至2021年4月搜索,湖北省地方国企92家,AAA级11个,AA+17个,AA级45个,AA-级以下19个。AA-级以下占比21%,与其他省相比比例较高。
图25:湖北省地方国企评级分布情况(个)

数据来源:WIND,中信咨询注:不包含省级直辖县仙桃、潜江、天门,及各市代管的省辖县级市
[1] 采用WIND口径是否发行城投债进行判定,可能存在误差,缺失部分地方国企:如,只以私募方式发行债券的企业,交通建设运营平台,从事供水、污水处理等业务的公用事业平台。
AAA级国企中5家为武汉市级国企,其余6家为省本级国企,注册地也均在武汉市。省本级国企实力较强,高评级企业地区集中度较高。
表1:省本级主要地方国企



数据来源:WIND,中信咨询
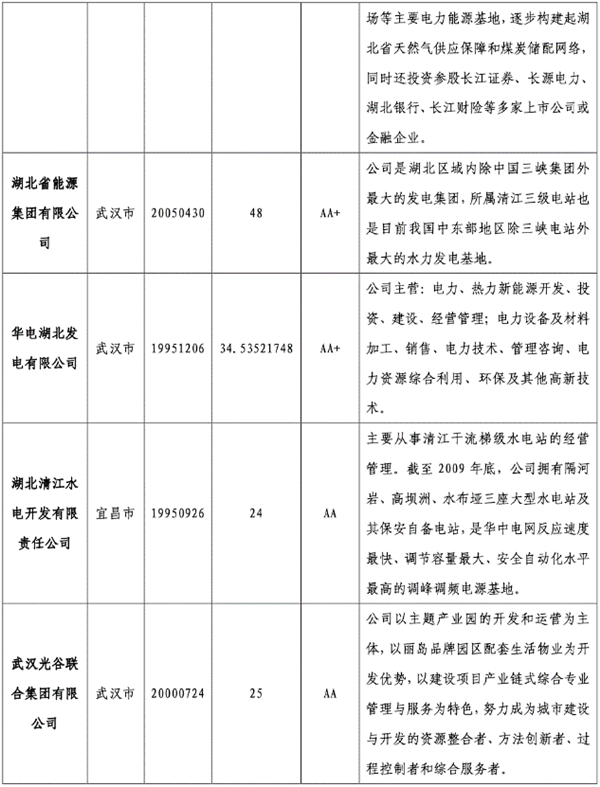
除以上统计的地方国企外,湖北省国资委参股的部分中央国企未列入本报告统计范围,主要有建筑类:中国建筑第三工程局有限公司,片区开发类:武汉光谷联合集团有限公司,电力能源类:湖北省能源集团有限公司、湖北能源集团股份有限公司、华电湖北发电有限公司、湖北清江水电开发有限责任公司,以及中外合资企业(武汉正通联合实业投资集团有限公司)。
表2:本报告未包含的主要中央国企(湖北省国资委参股)

数据来源:WIND,中信咨询
(二)武汉市地方国企概况
截至2019年末,武汉市全市下辖13个区,总面积8569.15平方千米,常住人口1121.2万人,地区生产总值1.62万亿元。
武汉市地方国企概况:WIND口径统计,武汉市主要地方国企有27家,其中AAA级主体5家,AA+级11家,AA级主体10家。
表3:武汉市主要地方国企


数据来源:WIND,中信咨询
武汉市国资委下属主要发债主体可以分为城市建设、交通运输、公用事业和国有资产经营四类,城建平台中,武汉城投(武汉市城市建设投资开发集团有限公司)和武汉城建(武汉城市建设集团有限公司)综合实力较强,为AAA评级;交通运输平台中,武汉地铁综合实力最强,港发集团等评级均在AA+及以下,公共事业平台包括武汉水务、武汉市政、三镇实业,其中武汉水务和三镇实业评级AA+,隶属于武汉城投,武汉市政评级AA;国资经营平台主要有武汉金控(武汉金融控股有限公司)和武汉国资(武汉商贸集团有限公司),评级均为AAA。
(三)湖北省内地方国企对比
湖北省共有12个地级市,一个自治州以及4个省直辖县级行政单位,可分为三大城市群:(1)武汉城市圈:包括武汉、黄冈、孝感、黄石、咸宁、鄂州、仙桃、潜江和天门,区内有国内首个科技金融改革创新试验区;(2)襄十随城市群:包括襄阳、十堰和随州,位于鄂北汽车工业走廊;(3)宜荆荆城市群:包括宜昌、荆州和荆门,区域内形成轻纺工业产业群。
图26:湖北省各城市圈/群内地方国企评级结构(%)

数据来源:WIND,中信咨询
省内地方国企主要集中于武汉市。评级符合“一主二副多极”特征,统计口径范围内,仅有武汉、襄阳、宜昌城投拥有AA+以上评级。
图27:2019年全国各省债务规模及结构情况

数据来源:WIND,中信咨询注:武汉市统计不包含省级直属平台
(四)全国主要城市地方国企对比
从数量看,武汉作为中部地区核心城市,AA+以上主体数仍低于京津冀、长三角都市区主要城市水平。
近年来,地方国企评级提升从以往的江浙两省也逐步扩散到其他省份,安徽、河北、河南等经济发展水平与东部有一定差距的省份高评级主体比例越来越高。从结构上看,武汉市级、省级地方国企AA+以上22家,占比62.9%,处于中等水平,一定程度反映了武汉市尤其区级地方国企整合力度不是很强。
图28:2019年全国各省债务规模及结构情况

数据来源:WIND,中信咨询
注:城市按AA+以上地方国企数量由左往右排序,包含市辖区内的省直属国企
城投债地域利差方面,本报告采取城投债与国开债的利率差计算。对比全国各省,湖北省债项评级为AAA、AA+及AA-的三类债券的利差均处于一个较低的水平。债项评级AAA和AA+的债券利差均保持在200BP以下,债项评级为AA的债券利差仅略高于200BP。从地方国企角度来看,地方国企可以用较低的利率获得融资;从金融机构的角度来看,较低的利差也体现了金融机构对湖北国企的认可及对地方经济发展的信心。
图29:2019年全国各省债务规模及结构情况

数据来源:WIND,中信咨询
五、2021地方政府简明评价模型
(一)经济指标打分体系

(二)全国各省得分情况


注:青海省债务数据缺失,故未纳入比较
图30:湖北、湖南、四川、河南和安徽得分情况对比

注:选取全国各省GDP排名中湖北省前后两名省份进行对比
【结论】
从经济基础来看,湖北省经济保持高速增长,GDP位居全国前列,并实现三产领跑。2020年,湖北省GDP为4.3万亿元,居于全国第八。除去受新冠影响的2020年,湖北省在过去10年间GDP复合增长率超10%,发展势头强劲。近年来湖北省产业结构持续优化,第三产业超第二产业成GDP龙头,给湖北经济增长注入源源不断的活力。
财政实力来看,湖北省财政主要指标水平与经济发展水平基本相匹配,位居全国中上游,在疫情影响下也保持了整体平稳。受新冠疫情的影响,2020年湖北省一般公共预算收入为2511.54亿元,排名全国第十四位;政府性基金收入为3229.28亿元,全国第九位。财政自给率为0.3,比2019年财政自给率水平0.43略有下降。而一般公共预算收入质量上,湖北省税收收入占一般公共预算收入的比重为77%,比2019年略有提高。
从债务水平来看,湖北省整体债务压力较小,债务风险可控。债务规模方面,2019年湖北省整体债务规模达到12007亿元,在全国范围内排名第七,处于第二梯队中游水平。债务结构方面,湖北省一般债、专项债和城投债占比均衡,与全国债务结构水平相匹配。债务压力方面,2019年湖北省债务负担率为28%,债务率为478%。
本文完成于2021年4月,数据信息获取截至4月。本文件所载资料仅供一般参考使用,相关引用资料及数据来源公开信息渠道及中国国际经济咨询有限公司自有资料及数据,订阅者应当对于本报告中的信息和意见进行评估,任何人士不应在没有详细考虑相关的情况及获取适当的专业意见下依据本文件相关内容或建议开展相关决策事宜。